首页
走进港建
集团简介
领导致辞
领导班子
集团构架
成员企业
集团荣誉
联系我们
新闻中心
港建动态
公告信息
子公司动态
领导关怀
领导关怀
项目建设
重点项目
房屋建设
民生工程
市政工程
咨询设计
安全文明生产
党 建
三会一课
主题党日
党史专题
廉洁港建
纪检动态
警钟长鸣
码上反映
企业文化
文化活动
员工团建
招投标
招标项目
投标项目
政策法规
行业政策
公司制度
加入港建
人才理念
招聘岗位
在线递简
新闻中心
News
当前位置:
首页
>
新闻中心
>
港建动态
>
立即搜索
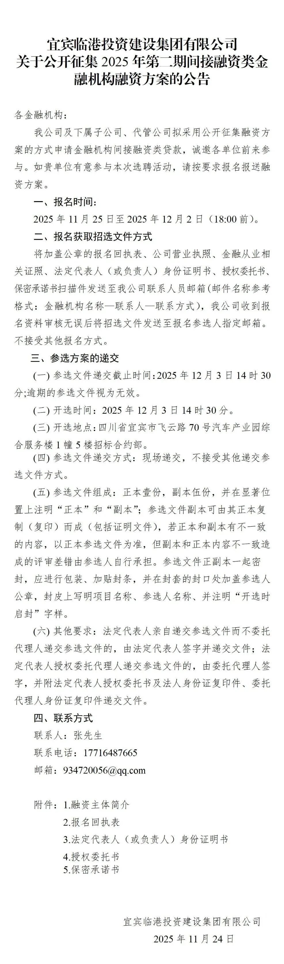
关于公开征集2025年第二期间接融资类金融机构融资方案的公告
来源:港建集团 时间:2025-11-25 10:40:00